Spring bean #
- an instance of a class managed by the Spring container
show all default beans #
// within main method
ApplicationContext apc = SpringApplication.run(ClassName.class)
for (String s : apc.getBeanDefinitionNames()) {
System.out.println(s);
}Spring container #
- part of the core of the Spring framework
- managing all beans: it decides when to create this instance, when to kill this instance, and how to initialize the instance, etc.
- performs dependency injection
IoC(Inversion of Control) #
- instead of the programmer really deciding the flow of the application, deciding what objects are created, etc.
- this all handed over to the Spring framework(or more precisely to the Spring container)
Dependency Injection #
IoC entails Dependency Injection
- instead of in our code we have to instantiate some new object, Spring container is actually instantiating this object
Spring container is injecting object for us
SpringBoot Controller #

Rounter #
@RequestMapping, on class or methodsvaluemethodconsumes, 请求的 Content-Type, i.e. application/jsonproducesparams, headers
*, **, ?
Method #
@RequestMapping(value = "/getData", method = RequestMethod.GET)@GetMapping("/getData")is same as above.
Parameters #
-
@RequestParam, (from HTTP request body or url QueryString) when the names are matching, we can ignore this annotationpublic String getTest3(@RequestParam(value = "nickname", required = false) String name) {}
-
@PathVariable, handle dynamic URL -
@RequestBody, most use case is to handle data which is notContent-Type: application/x-www-form-urlencoded, i.e.application/json,application/xml, etc.// i.e. @RequestBody @RequestMapping(value = "/postTest4", method = RequestMethod.POST) public String postTest4(@RequestBody User user) { // @RequestBody System.out.println(user); return "Post request" }
SpringBoot File Upload + HandlerInterceptor #
Static Resources #
- define filter rule and static resource path
// application.properties
spring.mvc.static-path-pattern=/static/**
spring.web.resources.static-locations=classpath:/static/filter rule is
/static/**, static resource path isclasspath:/static/
File Upload #
-
enctypedefine how to encode form data before sending to server -
enctype = "application/x-www-form-urlencoded"is default, then form data likeskey=value&key=value -
enctype = "multipart/form-data"
-
To update 1MB file limitation by SpringBoot built-in Tomcat
// application.properties
spring.servlet.multipart.max-file-size=10MB
spring.servlet.multipart.max-request-size=10MBHandlerInterceptor #


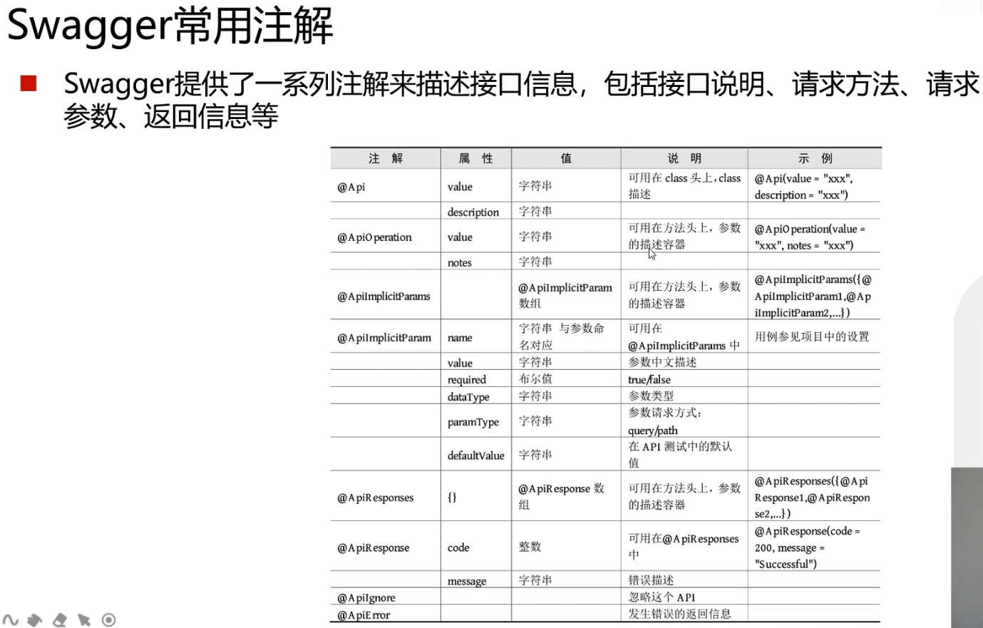
RESTful service + Swagger #
Restful #

Swagger #
http://127.0.0.1:8080/swagger-ui.html


Mybatis-Plus #
ORM(Object Relational Mapping)
Mybatis-Plus #



Mybatis-Plus CRUD operation #


Example #
// mapper
// UserMapper.java
@Mapper
public interface UserMapper extends BaseMapper<User> { // User has to be same as table name within database
}// controller
// UserController
@RestController
public class UserController {
@Autowired
private UserMapper userMapper;
@GetMapping("/user")
public List query() {
List<User> list = userMapper.selectList(null);
return list; // automatically convert to json
}
@PostMapping("/user")
public String save(User user) {
int i = userMapper.insert(user); // i is the number of rows inserted
if (i > 0) {
return "successfully inserted";
} else {
return "insertation failed";
}
}
}Searching Multiple Tables #
ResponseEntity #
- Returning a resource: Use
ResponseEntity.ok(resource)for successful retrieval (200 OK). - Handling “Not Found”: Use
new ResponseEntity<>(HttpStatus.NOT_FOUND)orResponseEntity.notFound().build()for resources that don’t exist (404 Not Found). - Creating a new resource: Use
ResponseEntity.status(HttpStatus.CREATED).headers(headers).body(createdResource)orResponseEntity.created(locationUri).body(createdResource)for successful creation (201 Created), often including a Location header. - No content: Use
ResponseEntity.noContent().build()when an operation is successful but there’s no content to return (204 No Content). - Bad requests: Use
ResponseEntity.badRequest().body(errorMessage)for invalid client requests (400 Bad Request), often with an error message in the body. - Internal server errors: Use
ResponseEntity.status(HttpStatus.INTERNAL_SERVER_ERROR).body(errorMessage)for unexpected server-side issues (500 Internal Server Error). - Conditional responses: Use headers like
ETag,Last-Modifiedwith appropriate status codes like 304 Not Modified using ResponseEntity.
Lombok Constructors #
@NoArgsConstructor #
- Creates constructor with no parameters
- Handles
finalfields by initializing to0/false/null(adds compiler warning) - Use
force = trueto forcefinalfields to0/false/null(suppresses warning)
Use Case: #
- JPA entity classes (require no-arg constructor)
- Frameworks like Hibernate that use reflection
- Deserialization (JSON → Object)
@AllArgsConstructor #
- Order of parameters matches field declaration order
- Includes
finaland non-final fields - Handles
@NonNullfields (null checks)
Use Case #
- Quick object initialization(Value Object)
- Testing (creating objects with specific state)
- Immutable configuration objects
@RequiredArgsConstructor #
- Generates a constructor for
finalfields and@NonNullfields.
Use Case #
- Dependency injection
- Immutable data
Best Practices: #
- Prefer
@RequiredArgsConstructorfor DI - Use
@NoArgsConstructoronly when required by frameworks - Combine with
@Dataor@Valuefor full POJOs
Lombok Annotations Best Practice #
- @Getter / @Setter
- Use Case: Replace trivial getters/setters.
- Best Practices:
- Avoid on
finalfields: Setters aren’t generated. - Limit Scope: Use
@Getter(AccessLevel.PROTECTED)for encapsulation. - Exclude Collections: Avoid exposing mutable collections directly.
- Avoid on
- @ToString
- Use Case: Debugging/logging representations.
- Best Practices:
- Exclude Sensitive Data:
@ToString(exclude = "password"). - Handle Inheritance: Use
@ToString(callSuper = true)for superclass fields. - Avoid Circular References: Exclude bidirectional relationships.
- Exclude Sensitive Data:
@ToString(callSuper = true, exclude = "user")
public class Profile { ... }- @EqualsAndHashCode
- Use Case: Value-based equality.
- Best Practices:
- Always Use
callSuper = truefor subclass equality checks. - Exclude Lazy-Loaded Fields: In JPA entities, exclude
OneToMany/collections. - Use Immutable Fields: Only include fields that never change.
- Always Use
@EqualsAndHashCode(callSuper = true, onlyExplicitlyIncluded = true)
public class User {
@EqualsAndHashCode.Include private final Long id; // Immutable ID only
}- Constructor Annotations
@NoArgsConstructor- JPA Requirement: Use with access = AccessLevel.PROTECTED.
- Avoid in immutable objects.
@NoArgsConstructor(access = AccessLevel.PROTECTED) // JPA-safe
public class Entity { ... }@RequiredArgsConstructor- Dependency Injection: Perfect for final Spring beans.
- Replace explicit @Autowired constructors.
@Service
@RequiredArgsConstructor // Injects final dependencies
public class OrderService {
private final OrderRepository repo;
}@AllArgsConstructor- Avoid in Entities: Risk of field-order mismatch.
- Use for DTOs/Records: Simple data carriers.
@AllArgsConstructor // For non-persistent objects
public record ProductDto(String id, String name) {}@Data
- Use Case: Mutable data containers (e.g., configuration DTOs).
- Best Practices:
- Avoid in JPA Entities: Combines risky
@ToString/@EqualsAndHashCode. - Never Extend Classes: Breaks
equals()/hashCode()withoutcallSuper=true.
- Avoid in JPA Entities: Combines risky
@Data // Only for simple POJOs with no inheritance
public class Config {
private String apiKey;
private int timeout;
}@Value
- Use Case: Immutable objects (Java 16+ records preferred).
- Best Practices:
- Replace with Records: Prefer
recordin modern Java. - Use for Thread-Safe Objects: Immutability by default.
- Replace with Records: Prefer
@Value // Immutable class
public class Point {
int x;
int y;
}@Builder
- Use Case: Complex object creation.
- Best Practices:
- Customize with
@Builder(builderMethodName = "hiddenBuilder"). - Set Defaults: Use
@Builder.Defaultfor field initializers. - Immutable Builders: Pair with
@Value.
- Customize with
@Builder
public class Widget {
@Builder.Default private String type = "DEFAULT";
private final int id;
}@Slf4j
- Use Case: Logger injection.
- Best Practice: Replace manual logger declarations.
@Slf4j
public class OrderService {
void process() {
log.info("Order processed"); // Injects 'log'
}
}@SneakyThrows
- Use Case: Edge cases like rethrowing checked exceptions.
- Best Practices:
- Avoid Mainstream Logic: Use sparingly.
- Document Why: Explain why exception is unchecked.
@SneakyThrows(IOException.class) // Rarely justified
public void unsafeOperation() { ... }- JPA-Specific Practices
- Avoid
@Data/@EqualsAndHashCode:- Use hand-written equals() with primary key checks.
- Lazy Fields: Exclude from
@ToString:
@Entity
@Getter @Setter // Safe
public class User {
@ToString.Exclude private byte[] passwordHash;
@EqualsAndHashCode.Exclude @OneToMany private List<Order> orders;
}- Testing Considerations
- Verify Generated Code: Ensure Lombok doesn’t break complex logic.
- Customize for Frameworks:
@Value
@AllArgsConstructor(access = AccessLevel.PRIVATE) // For Jackson
public class TestDto { ... }- Advanced: Configuration File
- Global Settings: Add
lombok.config:
# Fail on warnings
config.stopBubbling = true
lombok.anyConstructor.addConstructorProperties = true| Annotation | Do | Don’t |
|---|---|---|
| @Data | Simple DTOs/config objects | JPA entities, inherited classes |
| @Value | Immutable objects (prefer records) | Mutable objects |
| @Builder | Complex construction, DTOs | Entities with JPA constraints |
| @RequiredArgsConstructor | Spring dependency injection | Classes with non-final dependencies |
| @ToString | Debugging, exclude sensitive fields | Entities with relationships |
| @EqualsAndHashCode | Immutable values, include superclass | Entities (use primary key manually) |
Summary for best practices #
| Annotation | Use Case & Notes |
|---|---|
| @RequiredArgsConstructor | Preferred for constructor injection in Spring beans |
| @Getter, @Setter | Use on fields or class; avoid on JPA entities |
| @Slf4j | For logging (no manual logger needed) |
| @Data | For DTOs only (not JPA entities) |
| @Builder | For DTOs, not JPA entities |
| @Value | For immutable DTOs |
| @NoArgsConstructor(force = true) | For JPA entities |
Java Records: Immutable Data Carriers #
- Eliminate boilerplate code for data-oriented classes.
Key Features
- Auto-Generated Components:
finalfields (private)- Public constructor (canonical)
- Accessor methods (
field()instead ofgetField()) equals(), hashCode(), toString()
- Immutability:
- All fields are implicitly
final - No setter methods
- Syntax
public record Point(int x, int y) {}
// Equivalent Traditional Class
public final class Point {
private final int x;
private final int y;
public Point(int x, int y) {
this.x = x;
this.y = y;
}
public int x() { return x; }
public int y() { return y; }
// Auto-generated:
// - equals() (compares all fields)
// - hashCode() (uses all fields)
// - toString() (e.g., "Point[x=1, y=2]")
}| Use Cases | Examples |
|---|---|
| Data Transfer Objects (DTOs) | API responses, DB results |
| Value objects | Currency, Coordinates |
| Tuple-like structures | Pair<K,V>, Coordinate |
| Temporary data containers | Method return values |
Advanced Usage #
- Custom Constructors
public record Point(int x, int y) {
// Compact constructor (no parameters)
public Point {
if (x < 0 || y < 0)
throw new IllegalArgumentException("Negative values");
// Fields auto-assigned after this block
}
}- Add Methods
public record Point(int x, int y) {
public double distance() {
return Math.sqrt(x*x + y*y);
}
}- Implement Interfaces
public record User(String name) implements Serializable {}- Annotations
public record User(
@NotBlank String name,
@Min(18) int age
) {}Limitations #
- Cannot:
- Extend other classes (implicitly
final) - Declare non-
finalfields - Add instance initializers
- Restrictions:
- All fields defined in header
- No abstract records
- Accessors must match field names
Records vs Traditional Classes #
| Characteristic | Record | Class |
|---|---|---|
| Boilerplate | Auto-generated | Manual coding |
| Immutability | Enforced | Optional |
| Inheritance | No extension (final) | Extendable |
| Constructor | Compact syntax | Explicit assignment |
| Accessors | x() instead of getX() | Traditional getters |
| Purpose | Data carriers | Complex behavior |
Records vs Lombok @Data #
| Feature | Java Record | Lombok @Data |
|---|---|---|
| Language feature | Native (JVM) | Compiler plugin |
| Immutability | Enforced | Optional (final fields) |
| Serialization | Built-in support | Manual configuration |
| Pattern Matching | Works with instanceof | No special support |
| Validation | Compact constructor | Manual validation |
Best Practices #
- Use for simple data carriers: DTOs, configuration, coordinates
- Avoid:
- Adding mutable state
- Complex business logic
- Inheritance hierarchies
- Prefer over Lombok for new projects (native solution)
- Validate data in compact constructors
Example: REST API DTO
public record ApiResponse<T>(
int status,
String message,
T data
) {
public ApiResponse {
Objects.requireNonNull(data);
}
}
// Usage
ApiResponse<User> response = new ApiResponse<>(200, "OK", user);Model Mapper in Spring Boot #
ModelMapper is a Java library that helps you easily map one object to another, reducing repetitive code and improving maintainability—especially useful for converting between entities and DTOs in Spring Boot applications.
Define a ModelMapper bean for dependency injection:
@Configuration
public class ModelMapperConfig {
@Bean
public ModelMapper modelMapper() {
return new ModelMapper();
}
}Then inject and use it in services or controllers:
@Service
public class UserService {
private final ModelMapper modelMapper;
@Autowired
public UserService(ModelMapper modelMapper) {
this.modelMapper = modelMapper;
}
public UserDTO convertToDto(User user) {
return modelMapper.map(user, UserDTO.class);
}
}Custom Mappings #
For more complex cases (different field names, nested objects), we can configure mappings:
modelMapper
.typeMap(Source.class, Destination.class)
.addMapping(Source::getFoo, Destination::setBar);Modern and recommended folder structure #
src
└── main
├── java
│ └── com
│ └── yourcompany
│ └── yourproject
│ ├── YourProjectApplication.java
│ ├── config
│ │ └── (configuration classes: security, web, etc.)
│ ├── controller
│ │ └── (REST/controllers)
│ ├── dto
│ │ └── (Data Transfer Objects)
│ ├── entity
│ │ └── (JPA entities/domain models)
│ ├── exception
│ │ └── (custom exceptions and handlers)
│ ├── repository
│ │ └── (Spring Data repositories)
│ ├── service
│ │ └── (service layer)
│ ├── mapper
│ │ └── (MapStruct/ModelMapper mappers)
│ ├── util
│ │ └── (utility/helper classes)
│ └── (any feature-based packages, e.g., user, order, etc.)
├── resources
│ ├── application.yml
│ ├── static
│ │ └── (static web resources)
│ ├── templates
│ │ └── (Thymeleaf/Freemarker templates)
│ └── (other resource files)
└── test
└── java
└── com
└── yourcompany
└── yourproject
└── (test classes, mirroring main structure)- config: Java configuration classes (security, CORS, Swagger/OpenAPI, etc.)
- controller: REST or web controllers (@RestController, @Controller)
- dto: Data Transfer Objects for requests & responses
- entity: JPA/Hibernate entities (database models)
- exception: Custom exceptions and exception handlers (@ControllerAdvice)
- repository: Spring Data repository interfaces
- service: Business logic/services (@Service)
- mapper: Classes/interfaces for mapping between entities and DTOs (e.g., using MapStruct or ModelMapper)
- util: Utility or helper classes (validation, constants, etc.)
For larger projects, use feature-based modularization:
└── user
├── UserController.java
├── UserService.java
├── UserRepository.java
├── User.java
├── UserDto.java
└── UserMapper.java
└── order
└── (order-related classes)Async #
package com.yourcompany.yourapp;
import org.springframework.context.annotation.Configuration;
import org.springframework.scheduling.annotation.EnableAsync;
import org.springframework.context.annotation.Bean;
import org.springframework.scheduling.concurrent.ThreadPoolTaskExecutor;
import java.util.concurrent.Executor;
import org.springframework.aop.interceptor.AsyncUncaughtExceptionHandler;
@Configuration
@EnableAsync
public class AsyncConfig {
@Bean(name = "taskExecutor")
public Executor taskExecutor() {
ThreadPoolTaskExecutor executor = new ThreadPoolTaskExecutor();
executor.setCorePoolSize(4); // Number of threads to keep in pool
executor.setMaxPoolSize(10); // Max threads allowed
executor.setQueueCapacity(100); // Queue size before rejecting new tasks
executor.setThreadNamePrefix("Async-"); // Thread name prefix for easier debugging
executor.initialize();
return executor;
}
// You can also add an AsyncUncaughtExceptionHandler bean to handle uncaught exceptions from @Async void methods
@Bean
public AsyncUncaughtExceptionHandler asyncUncaughtExceptionHandler() {
return (throwable, method, obj) -> {
System.err.println("Exception in async method: " + method.getName() + ", message: " + throwable.getMessage());
};
}
}Stream DAO #
package com.example.validation.config;
import org.kie.api.runtime.KieContainer;
import org.kie.spring.KModuleBeanFactoryPostProcessor;
import org.springframework.context.annotation.Bean;
import org.springframework.context.annotation.Configuration;
@Configuration
public class KieConfig {
@Bean
public KModuleBeanFactoryPostProcessor kiePostProcessor() {
return new KModuleBeanFactoryPostProcessor();
}
@Bean
public KieContainer kieContainer(org.kie.api.KieServices ks) {
return ks.getKieClasspathContainer();
}
}package com.example.validation.config;
import org.springframework.context.annotation.Bean;
import org.springframework.context.annotation.Configuration;
import java.util.concurrent.ExecutorService;
import java.util.concurrent.Executors;
@Configuration
public class VirtualThreadConfig {
@Bean(destroyMethod = "shutdown")
public ExecutorService virtualThreadExecutor() {
// Java 21 virtual thread-per-task executor
return Executors.newVirtualThreadPerTaskExecutor();
}
}@Repository
public class BigTableDao {
private final JdbcTemplate jdbcTemplate;
public BigTableDao(JdbcTemplate jdbcTemplate) {
this.jdbcTemplate = jdbcTemplate;
}
public void streamRows(int fetchSize, Consumer<RowData> rowConsumer) {
jdbcTemplate.setFetchSize(fetchSize);
jdbcTemplate.setMaxRows(0);
String sql = "SELECT * FROM big_table"; // no ORDER BY if not required
jdbcTemplate.query(con -> {
PreparedStatement ps = con.prepareStatement(
sql,
ResultSet.TYPE_FORWARD_ONLY,
ResultSet.CONCUR_READ_ONLY
);
ps.setFetchSize(fetchSize);
return ps;
}, rs -> {
rowConsumer.accept(mapRow(rs));
});
}
private RowData mapRow(ResultSet rs) throws SQLException {
RowData row = new RowData();
row.setId(rs.getLong("id"));
row.setCol1(rs.getString("col1"));
row.setCol2(rs.getString("col2"));
// map other columns...
return row;
}
}@Service
public class StreamingValidationService {
private final BigTableDao bigTableDao;
private final KieContainer kieContainer;
private final ValidationResultRepository resultRepository;
public StreamingValidationService(BigTableDao bigTableDao,
KieContainer kieContainer,
ValidationResultRepository resultRepository) {
this.bigTableDao = bigTableDao;
this.kieContainer = kieContainer;
this.resultRepository = resultRepository;
}
public void validateLargeTable() {
List<RowData> batch = new ArrayList<>(500);
bigTableDao.streamRows(500, row -> {
batch.add(row);
if (batch.size() == 500) {
processBatch(batch);
batch.clear();
}
});
if (!batch.isEmpty()) {
processBatch(batch);
}
}
private void processBatch(List<RowData> batch) {
List<ValidationResult> allResults = Collections.synchronizedList(new ArrayList<>());
try (var executor = Executors.newVirtualThreadPerTaskExecutor()) {
List<Callable<Void>> tasks = new ArrayList<>();
for (RowData row : batch) {
tasks.add(() -> {
StatelessKieSession kieSession = kieContainer.newStatelessKieSession();
List<ValidationResult> results = new ArrayList<>();
kieSession.setGlobal("results", results);
kieSession.execute(row); // Stateless: runs rules immediately
allResults.addAll(results);
return null;
});
}
executor.invokeAll(tasks);
} catch (InterruptedException e) {
Thread.currentThread().interrupt();
throw new RuntimeException("Batch processing interrupted", e);
}
// Single DB write per batch
resultRepository.bulkInsert(allResults);
}
}package com.example.validation.config;
import org.kie.api.KieServices;
import org.kie.api.builder.KieFileSystem;
import org.kie.api.builder.KieBuilder;
import org.kie.api.builder.ReleaseId;
import org.kie.api.builder.model.KieModuleModel;
import org.kie.api.runtime.KieContainer;
import org.kie.api.runtime.KieSession;
import org.kie.api.runtime.StatelessKieSession;
import org.kie.api.runtime.KieBase;
import org.kie.api.runtime.KieBaseConfiguration;
import org.kie.api.runtime.conf.EventProcessingOption;
import org.kie.api.runtime.KieContainer;
import org.kie.spring.KModuleBeanFactoryPostProcessor;
import org.springframework.context.annotation.Bean;
import org.springframework.context.annotation.Configuration;
import java.util.List;
@Configuration
public class KieConfig {
@Bean
public KModuleBeanFactoryPostProcessor kiePostProcessor() {
return new KModuleBeanFactoryPostProcessor();
}
/**
* Build KieContainer by loading provided DRL files from classpath or file system.
* For simplicity, assume drlFiles are classpath resources (e.g. "rules/myrules.drl")
*/
@Bean
public KieContainer kieContainer(KieServices ks) {
List<String> drlFiles = List.of("rules/rule1.drl", "rules/rule2.drl"); // <- Inject or configure this list
KieFileSystem kfs = ks.newKieFileSystem();
// Create a minimal KieModule model (optional, but good practice)
KieModuleModel kModuleModel = ks.newKieModuleModel();
kfs.writeKModuleXML(kModuleModel.toXML());
// Add DRL files from classpath to the KieFileSystem
for (String drl : drlFiles) {
String path = "src/main/resources/" + drl; // adjust if needed
kfs.write("src/main/resources/" + drl, ks.getResources().newClassPathResource(drl));
}
KieBuilder kieBuilder = ks.newKieBuilder(kfs).buildAll();
if (kieBuilder.getResults().hasMessages(org.kie.api.builder.Message.Level.ERROR)) {
throw new RuntimeException("Errors while building Drools rules: " + kieBuilder.getResults());
}
ReleaseId releaseId = kieBuilder.getKieModule().getReleaseId();
return ks.newKieContainer(releaseId);
}
}@Configuration
public class KieConfig {
private static final List<String> poolDrlList = List.of(
"rules/poolRule1.drl",
"rules/poolRule2.drl"
);
private static final List<String> loanDrlList = List.of(
"rules/loanRule1.drl",
"rules/loanRule2.drl"
);
@Bean
public KModuleBeanFactoryPostProcessor kiePostProcessor() {
return new KModuleBeanFactoryPostProcessor();
}
@Bean(name = "poolKieContainer")
public KieContainer poolKieContainer(KieServices ks) {
return createKieContainer(ks, poolDrlList);
}
@Bean(name = "loanKieContainer")
public KieContainer loanKieContainer(KieServices ks) {
return createKieContainer(ks, loanDrlList);
}
private KieContainer createKieContainer(KieServices ks, List<String> drlFiles) {
KieFileSystem kfs = ks.newKieFileSystem();
// Minimal KieModule XML
KieModuleModel kModuleModel = ks.newKieModuleModel();
kfs.writeKModuleXML(kModuleModel.toXML());
// Write DRL files to KieFileSystem
for (String drl : drlFiles) {
kfs.write("src/main/resources/" + drl, ks.getResources().newClassPathResource(drl));
}
KieBuilder kieBuilder = ks.newKieBuilder(kfs).buildAll();
if (kieBuilder.getResults().hasMessages(org.kie.api.builder.Message.Level.ERROR)) {
throw new RuntimeException("Error building KIE base: " + kieBuilder.getResults());
}
ReleaseId releaseId = kieBuilder.getKieModule().getReleaseId();
return ks.newKieContainer(releaseId);
}
}@Service
public class PoolValidationService {
private final KieContainer poolKieContainer;
public PoolValidationService(@Qualifier("poolKieContainer") KieContainer poolKieContainer) {
this.poolKieContainer = poolKieContainer;
}
public void validatePoolData(RowData rowData) {
try (StatelessKieSession session = poolKieContainer.newStatelessKieSession()) {
session.execute(rowData);
}
}
}@Service
public class LoanValidationService {
private final KieContainer loanKieContainer;
public LoanValidationService(@Qualifier("loanKieContainer") KieContainer loanKieContainer) {
this.loanKieContainer = loanKieContainer;
}
public void validateLoanData(RowData rowData) {
try (StatelessKieSession session = loanKieContainer.newStatelessKieSession()) {
session.execute(rowData);
}
}
}@Service
public class ValidationService {
private final KieContainer poolKieContainer;
private final KieContainer loanKieContainer;
public ValidationService(
@Qualifier("poolKieContainer") KieContainer poolKieContainer,
@Qualifier("loanKieContainer") KieContainer loanKieContainer
) {
this.poolKieContainer = poolKieContainer;
this.loanKieContainer = loanKieContainer;
}
public void validatePool(RowData poolRow) {
try (StatelessKieSession session = poolKieContainer.newStatelessKieSession()) {
session.execute(poolRow);
}
}
public void validateLoan(RowData loanRow) {
try (StatelessKieSession session = loanKieContainer.newStatelessKieSession()) {
session.execute(loanRow);
}
}
// Or a generic method, if you can detect type or pass an enum param:
public void validate(RowData data, ValidationType type) {
KieContainer container = switch (type) {
case POOL -> poolKieContainer;
case LOAN -> loanKieContainer;
};
try (StatelessKieSession session = container.newStatelessKieSession()) {
session.execute(data);
}
}
public enum ValidationType {
POOL, LOAN
}
}public enum ValidationRuleSet {
POOL(List.of("rules/poolRule1.drl", "rules/poolRule2.drl")),
LOAN(List.of("rules/loanRule1.drl", "rules/loanRule2.drl"));
private final List<String> drlFiles;
ValidationRuleSet(List<String> drlFiles) {
this.drlFiles = drlFiles;
}
public List<String> getDrlFiles() {
return drlFiles;
}
}@Configuration
public class KieConfig {
@Bean
public KModuleBeanFactoryPostProcessor kiePostProcessor() {
return new KModuleBeanFactoryPostProcessor();
}
@Bean(name = "poolKieContainer")
public KieContainer poolKieContainer(KieServices ks) {
return createKieContainer(ks, ValidationRuleSet.POOL);
}
@Bean(name = "loanKieContainer")
public KieContainer loanKieContainer(KieServices ks) {
return createKieContainer(ks, ValidationRuleSet.LOAN);
}
private KieContainer createKieContainer(KieServices ks, ValidationRuleSet ruleSet) {
List<String> drlFiles = ruleSet.getDrlFiles();
KieFileSystem kfs = ks.newKieFileSystem();
KieModuleModel kModuleModel = ks.newKieModuleModel();
kfs.writeKModuleXML(kModuleModel.toXML());
for (String drl : drlFiles) {
kfs.write("src/main/resources/" + drl, ks.getResources().newClassPathResource(drl));
}
KieBuilder kieBuilder = ks.newKieBuilder(kfs).buildAll();
if (kieBuilder.getResults().hasMessages(org.kie.api.builder.Message.Level.ERROR)) {
throw new RuntimeException("Error building KIE base: " + kieBuilder.getResults());
}
ReleaseId releaseId = kieBuilder.getKieModule().getReleaseId();
return ks.newKieContainer(releaseId);
}
}